Ballon Dor 2019 Channelfield Research September 2019
ball

Ballon Dor 2019 Channelfield Research September 2019

Ballon Dor 2019 Channelfield Research September 2019, Indeed recently has been hunted by consumers around us, perhaps one of you personally. People now are accustomed to using the internet in gadgets to view video and image information for inspiration, and according to the name of this article I will discuss about

If the posting of this site is beneficial to our suport by spreading article posts of this site to social media marketing accounts which you have such as for example Facebook, Instagram and others or can also bookmark this blog page.

Ex 99 1 2 A19 21007 1ex99d1 Htm Ex 99 1 Exhibit 99 1 Yamana Gold Inc Technical Report On The Jacobina Mine Complex Bahia State Brazil Ni 43 101 Report Qualified Persons Scott C Ladd P Eng Reno Pressacco M Sc A P Ballroom Dancebasketball Field Background

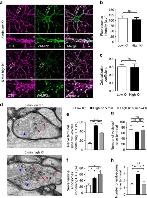
Flux Of Signalling Endosomes Undergoing Axonal Retrograde Transport Is Encoded By Presynaptic Activity And Trkb Nature Communications Ballroom Dancebasketball Field Background

Prof Ravi Silva University Of Surrey Ballroom Dancebasketball Field Background

Field Of Science Combined Feed Page 151 Chan 1177501 Rssing Com Ballroom Dancebasketball Field Background

Https Www Nature Com Articles S42254 019 0081 Z Pdf Origin Ppub Ballroom Dancebasketball Field Background

Top 10 Largest 4 Channel Recorder Ideas And Get Free Shipping A731 Ballroom Dancebasketball Field Background

Issue 4 Archives Nanophotonics Ballroom Dancebasketball Field Background

Effects Of Valley Reshaping And Damming On Surface And Groundwater Nitrate On The Chinese Loess Plateau Sciencedirect Ballroom Dancebasketball Field Background

Https Spie Org Documents Conferencesexhibitions Ers Esd15 20abstracts 20lr Pdf Ballroom Dancebasketball Field Background

Circuits For Electronic Instrumentation T H O Dell Field Effect Transistor Electronic Circuits Ballroom Dancebasketball Field Background

More From Ballroom Dancebasketball Field Background